Completed
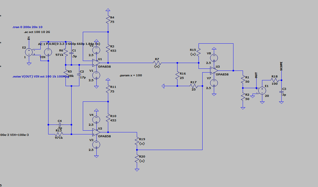
1 GHz Active Oscilloscope Probe
Designed a wideband, DC-coupled active probe using an open loop buffer topology. High-speed PCB uses controlled impedance routing and minimized parasitics to extend bandwidth to 1 GHz.
RFPCB LayoutAnalogHigh Speed




